No-Slot clock for Apple ][+

7 posts / 0 new
Last post
Offline
Last seen: 2 months 3 weeks ago
Joined: Sep 19 2025 - 13:45
Posts: 15
No-Slot clock for Apple ][+
AttachmentSize
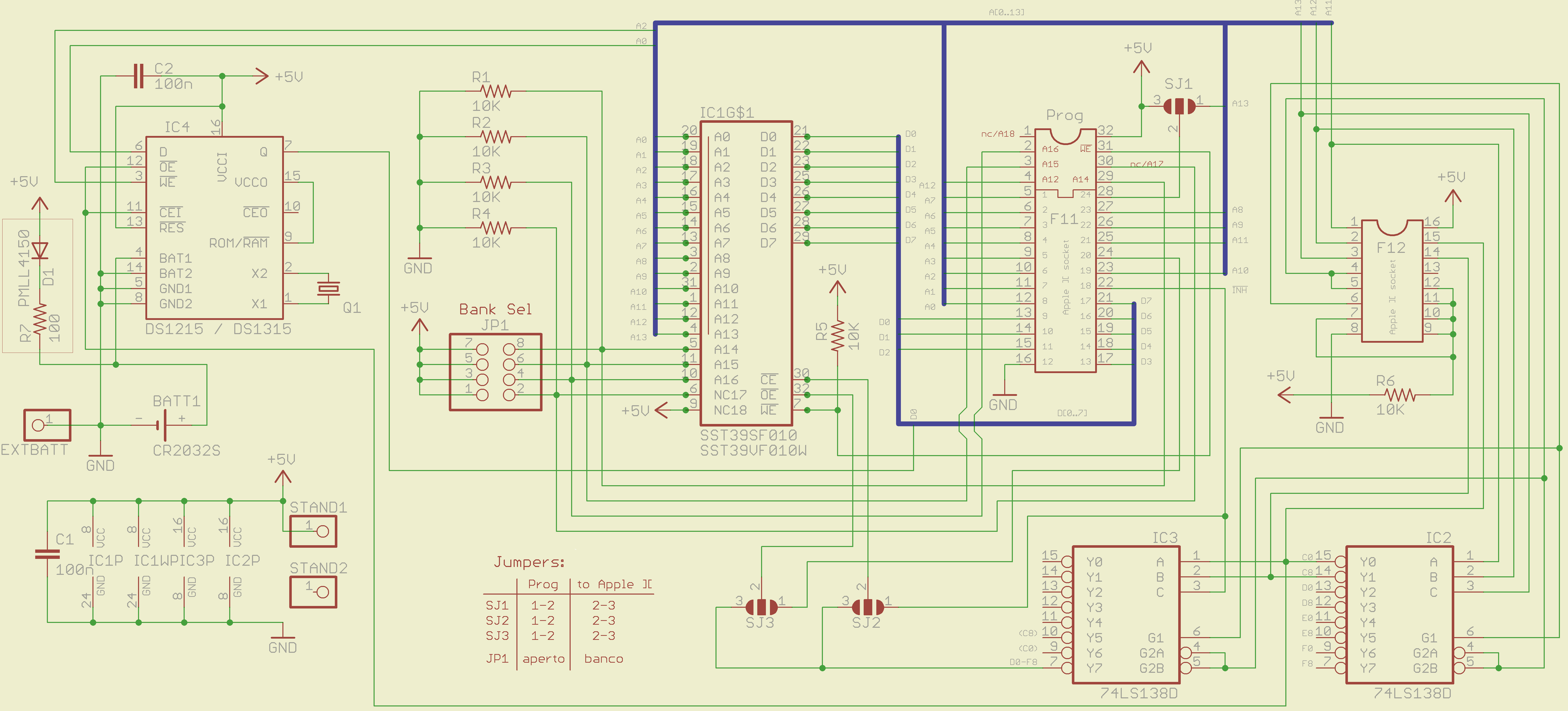
Image icon a2+rom.png238.04 KB
Image icon a2+rom top.png40.56 KB

Good morning, I was looking for a schematic to add a no-slot clock to my apple 2+, but it seems that there is not much around other than the adaptation for the 2e version.
Since I also need to replace bad roms, I designed a circuit that does both. I prefer to design things myself rather than buy them already made.
I tried it on breadboard and it seems to work fine in conjunction with Super Serial Card, 80 columns Card and some others. Do you think there could be conflicts in some cases with other peripherals that respond to C000h-C7FFh range?
Or there are some other schematics that I not know? (not to buy)
Thanking you in advance.

dorkbert's picture
Offline
Last seen: 8 hours 17 min ago
Joined: Apr 12 2009 - 16:33
Posts: 393
you might want to design in

you might want to design in larger FLASH part, not for lack of space but 512Kb (64KB) parts appear to be getting scarce. 

Offline
Last seen: 2 months 3 weeks ago
Joined: Sep 19 2025 - 13:45
Posts: 15
Yes thanks, I designed the

Yes thanks, I designed the adapter to accept *512, *010, *020 and, only for one half, *040 flashes.

I also modify the schematics with two low profile 1216 battery holders, so all board do not interfere with long Apple 2 expansion cards.

I remain doubtful that it does not create conflicts with other peripherals since the CEO\ pin of DS1315  is not used, but from the little tests I have done it would seem that everything works correctly. If you have any information about it, thank you.

 

 

Offline
Last seen: 6 hours 13 min ago
Joined: Jun 18 2010 - 13:54
Posts: 873
Vegan wrote:I remain doubtful
Vegan wrote:

I remain doubtful that it does not create conflicts

 

 I think it would make more sense to connect pin 10 of the clock chip to pin 15 of the F12 header. That would avoid any data bus contention.

Offline
Last seen: 2 months 3 weeks ago
Joined: Sep 19 2025 - 13:45
Posts: 15
Oh, yes, obviously.Many

Oh, yes, obviously.

Many thanks.

Offline
Last seen: 3 weeks 5 days ago
Joined: Apr 26 2016 - 08:36
Posts: 842
I see you're in the midst of

I see you're in the midst of a creative build.  However, the No Slot Clock will work under the F8 ROM on the Apple II with some minor pin modifications to the NSC (As described int he NSC manual), and will also work just fine on many slot cards (The Super Serial Card works especially well)  that have an appropriately sized ROM.

 

If you're hell bent on this project go nuts, and tell us how you made out.  But generaic Dallas DS1216E (the "E" variant is the one that works in Apple IIs) clock chips are still available if you look around.  All of them will need an external mattery modification, though.

 

 

 

Offline
Last seen: 2 months 3 weeks ago
Joined: Sep 19 2025 - 13:45
Posts: 15
I have some broken roms in my

I have some broken roms in my Apple 2+ rev.4, so I need a rom replacement.

Building a rom replacement board adding NSC will cost me nothing more.

The circuit is now working in the braeadboard, and I used a smd version of DS1315S instead of DS1215. However I tested only with setup utilities and in some boot floppy, but not with applications.

Regards

 

 

Log in or register to post comments